Authorities

ACADEMIC UNIT COUNCIL

The administration of the Faculty of Art, Design and Audiovisual Communication (FADCOM) is exercised, in their hierarchical order, by the following organizations and authorities:

Dean of FADCOM: Nayeth Idalid Solórzano Alcívar, Ph.D.
Sub-Dean of FADCOM: Carlos Eduardo González Lema, M.Sc.

MAIN
Fausto Enrique Jácome López, M. Sc.
Karla Fernanda Caicedo Arroyo, M. Sc.
Ruth Genoveva Matovelle Villamar, Ph. D.

ALTERNATE
Luis Hernán Rodríguez Vélez, M. Sc.

FADCOM

Sr. Mauricio Balladares
Ing. Pamela Sánchez

FADCOM

Joselyne Carolina Albán Vera

Decana FADCOM

Nayeth Idalid Solórzano Alcívar, Ph. D.

Teamwork, professionalism, and the love that we put into our academic, research, and polytechnic management work will always lead us to the path of institutional success as agents responsible for change. It is a great honor to support the management of FADCOM as its dean and take on the challenge of continuing to grow together as a faculty of our prestigious alma mater, ESPOL.  

Always at your command.

subdecano

Carlos Eduardo González Lema, M. Sc.

Welcome to the Faculty of Art, Design and Audiovisual Communication!

We are a community of creators and thinkers passionate about creativity, directed towards research and technology applied to graphic design, product design and audiovisual production.
Our commitment is to provide a quality education that drives innovation and the development of technical and artistic skills so that our students can excel in an increasingly competitive world.
In our faculty, you can explore different forms of artistic expression and learn from teachers specialized in their areas, who will guide you in the development of your creative potential.

Thank you for choosing us and we hope you enjoy your experience in our community!

COORDINATORS

Graphic Design
Media Production
Product Design

Ariana Andrea García León, M. Sc. 
Diana Ruth Macías Velasteguí, M. Sc.
Edgar Nicolás Jiménez León, M. Sc.

FADCOM

Víctor Manuel Cantos Luces, M. Sc.

Graphic Design
Media Production 
Product Design

Fausto Enrique Jácome López, M. Sc.
Fausto Enrique Jácome López, M. Sc.
Karla Fernanda Caicedo Arroyo, M. Sc.

Graphic Design
Media Production
Product Design

Jacqueline Mejía Luna, Mba.
Antonio Gregorio Moncayo Moncayo, M.Sc.
Jorge Lombeida Chavez, M.Sc.

FADCOM

Luis Hernán Rodríguez Vélez, M. Sc.

Postgraduate General Coordinator
Master of Arts in Audiovisual Post-Production
Master of Science in Art and Technology
Master of Arts in Brand Design
Master of Arts in Branding Transmedia Communication
Master of Arts in Animation and Videogame

Hilda Flor Páez, M.Sc.
Byron David Cortez Hidalgo, M.Sc. 
Roberto Zurita del Pozo, M.Sc.
Antonio Gregorio Moncayo Moncayo, M.Sc.
Omar David Rodríguez Rodríguez, M.Sc.
Víctor Manuel Cantos Luces, M.Sc.

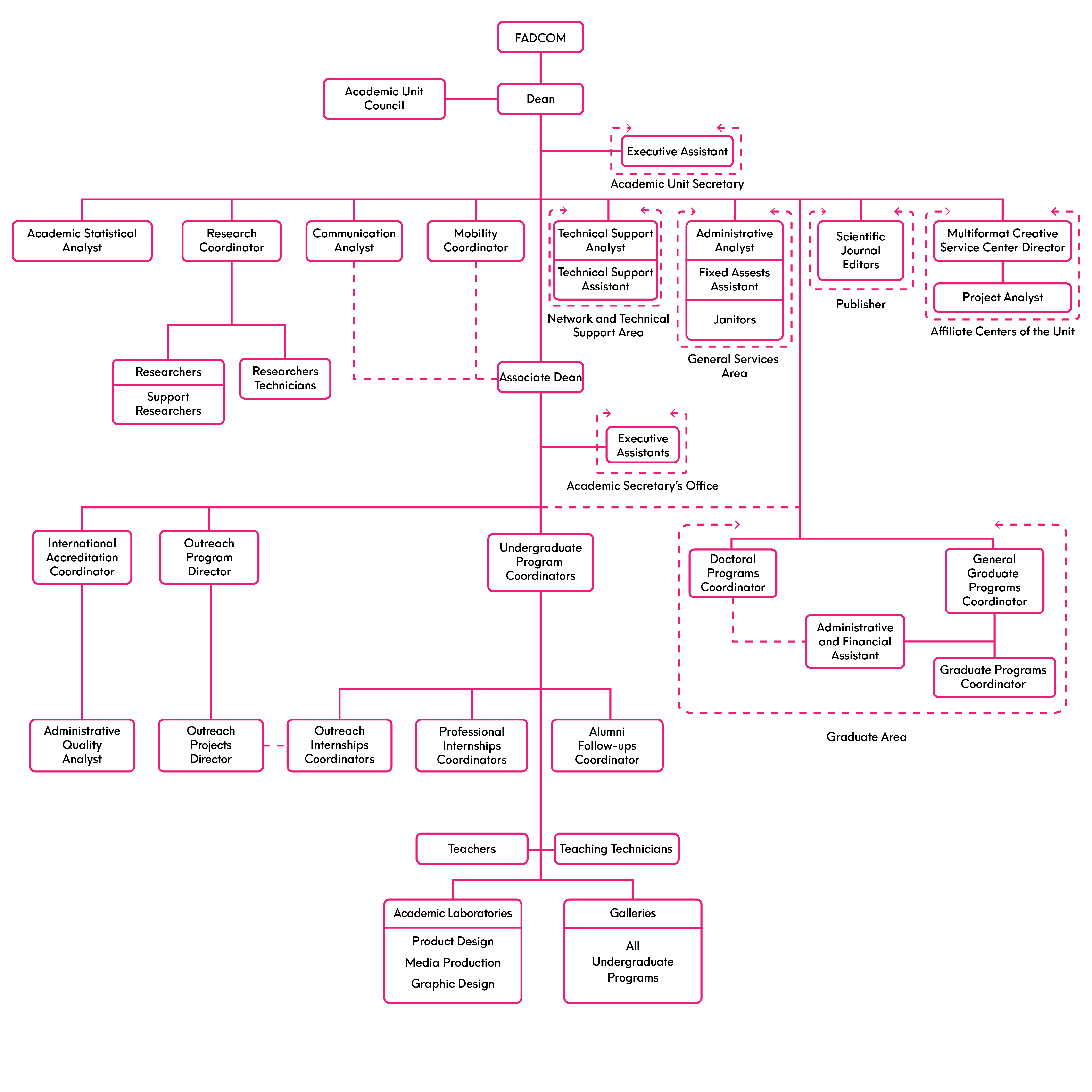
Organization Chart

Organigrama FADCOM EN
Off